日前,beat365中文官方网站、北京林业大学张德强教授团队在国际顶尖期刊《植物细胞》杂志在线发表了题为“杨树脯氨酸4-羟化酶基因变异调控树干动态生长的分子机制”的研究论文。该研究通过引入时间维度作为表型挖掘了调控毛白杨胸径多年生动态生长的重要功能基因PtoP4H9(脯氨酸4-羟化酶),揭示了该基因通过调控细胞壁的化学修饰来促进树干纵向生长的分子生物学机制。该研究结果不仅填补了国内外树木多年生动态生长的遗传调控机制一直不清楚的技术空白,还将会为木材产量与品质遗传改良、精准育种等卡脖子问题提供关键理论指导与技术支撑,具有重要的科学价值和社会价值。
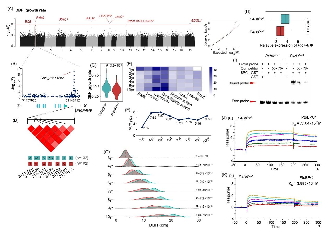
团队研究人员以毛白杨种质资源群体中303株个体为材料,连续8年对其主干进行表型测定,并通过拟合生长轨迹模型精准捕获多年生生长速率等典型特征。随后利用全基因组关联分析策略和时空表达数据,定位到一个控制毛白杨胸径性状的关键基因PtoP4H9。综合序列分析发现,该基因序列变异形成的单体型PtoP4H9hap2启动子区域存在GA-rich motif,其为转录因子PtoBPC1的结合位点;而PtoP4H9hap1启动子区域则缺少这一序列特征。通过对毛白杨种质资源群体不同个体的组织特异性定量表达分析表明,PtoP4H9hap1在形成层组织中比PtoP4H9hap2有更高的表达量。电泳迁移率检测和表面等离子共振等分子互作实验证实了转录因子PtoBPC1与PtoP4H9hap2的结合能力显著高于PtoP4H9hap1(图1),表明PtoP4H9启动子的自然变异影响了其上游转录因子的结合效率,进而改变了PtoP4H9的表达水平。

图1 PtoP4H9基因的自然变异与毛白杨胸径性状显著关联
随后,基于PtoP4H9基因的RNA干扰与过量表达杨树遗传转化、MALDI飞行质谱和原子力显微镜分析(AFM)等,揭示了PtoP4H9通过调控细胞壁上HRGPs(羟脯氨酸糖蛋白)的羟脯氨酸修饰水平改变了细胞壁刚性,从而促进细胞扩张,最终导致茎的增粗(图2)。

图2 PtoP4H9参与细胞壁修饰改变细胞壁刚性
研究中,团队人员鉴定到一个控制多年生茎动态生长的关键基因,这为科学认识多年生林木生长的遗传调控奥秘提供了新见解,也为林木速生优质分子设计育种、提高人工林生产力、保障木材战略安全开辟了新路径。

图3PtoP4H9调控毛白杨径向生长的分子机制
beat365中文官方网站/北京林业大学林木分子育种团队张德强教授为本文通讯作者,团队博士后肖亮、博士研究生房媛媛及北京大学现代农学院博士后张禾为论文共同第一作者。北京林业大学权明洋副教授、吉骊副教授、杜庆章教授参与了该研究工作。瑞典农业大学Pär K Ingvarsson教授、Harry Wu教授以及UBC的Yousry A. El-Kassaby教授对该项工作给予了指导。该工作得到了国家重点研发计划、国家自然科学基金、浙江省科技厅重点研发计划及111引智计划等项目资助。(战钊)
论文链接:https://academic.oup.com/plcell/advance-article/doi/10.1093/plcell/koad212/7233857.
https://tech.gmw.cn/2023-08/02/content_36740557.htm