近日,beat365官网生物与资源环境学院都市农林害虫绿色防控团队在Plant Biotechnology Journal上发表了题为Mother knows worst? Fungal infection enhances corn flavonoid of wogonin to inhibitConogethes punctiferalislarval growth的研究论文。该研究以微生物-玉米-桃蛀螟三者互作系统为研究对象,基于前期发现桃蛀螟雌蛾对棘孢木霉侵染的玉米具有主动规避的产卵选择策略,进一步明确了取食染菌玉米显著抑制桃蛀螟幼虫生长发育。通过肠道微生物扩增子测序及转录组测序发现染菌玉米对桃蛀螟幼虫肠道菌群多样性、核心菌群丰度及肠道基因差异表达具有潜在影响。此外,通过玉米接菌前后代谢组检测发现,玉米中的黄酮类次生代谢物汉黄芩素含量显著上升;又通过体外生测实验,揭示了汉黄芩素通过影响幼虫蜕皮激素稳态和抑制肠道核心菌株丰度来抑制幼虫生长的作用机制。

桃蛀螟作为重要的钻蛀性害虫,危害桃、李、苹果、向日葵、蓖麻、玉米、高粱等多种果树、油料及粮食作物,近年来在玉米上的危害逐年加重。研究团队前期从玉米穗腐病病原微生物中分离出一株棘孢木霉并明确桃蛀螟雌成虫对染菌玉米具有产卵回避策略,进一步通过室内生测实验揭示取食染菌玉米显著抑制桃蛀螟幼虫生长(图1)。

图1. 接菌玉米抑制桃蛀螟幼虫生长
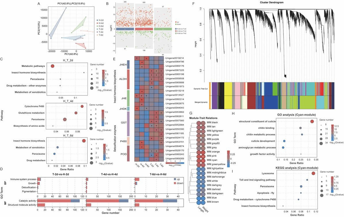
团队通过16SrDNA扩增子测序发现取食染菌玉米改变幼虫肠道结构和多样性,显著降低核心菌肠球菌丰度(图2);此外转录组测序揭示幼虫体内生长激素代谢途径关键基因差异表达(图3);同时与表型关联分析,明确了显著正相关分子模块中的基因集与生长激素和表皮几丁质合成具有潜在关联。

图2. 接菌玉米对桃蛀螟幼虫肠道微生物结构和丰度的影响

图3. 取食健康和接菌玉米的桃蛀螟幼虫肠道转录组比较分析
进一步利用玉米接菌前后代谢组检测分析发现,染菌玉米中的黄酮类次生代谢物汉黄芩素含量显著上升,体外生测实验明确桃蛀螟幼虫取食含有汉黄芩素的人工饲料后体内保幼激素代谢途径关键基因差异表达、保幼激素异常积累,同时肠道中核心菌肠球菌丰度显著降低,最终造成桃蛀螟幼虫死亡率显著上升(图4)。

图4. 感菌玉米次生代谢物含量的差异变化
寄主植物受病原微生物侵染后导致植食性昆虫对其趋向性及适应性发生改变。雌性成虫根据自身环境经历的选择行为有利于其后代规避不良环境因素,从而保证后代健康生长发育。本研究利用多组学技术和方法从后代及寄主植物综合角度佐证了亲代昆虫根据环境经历做出偏好行为的正确性,揭示了病原微生物介导寄主植物抑制昆虫生长的作用机制(图5)。研究结果对加深微生物-寄主植物-桃蛀螟三者互作机制的理解具有重要意义,为桃蛀螟生防菌资源利用及植物抗虫基因挖掘和分子育种提供理论依据。

图5. 感染棘孢木霉的玉米抑制桃蛀螟幼虫生长的作用机制示意图
beat365官网生物与资源环境学院植物保护系昆虫方向青年教师李迁博士为论文第一作者,团队负责人杜艳丽教授为论文通讯作者。研究生李佳昱、仝月,本科生武楷宁参与了该研究工作,昆虫系张爱环教授对论文提供了重要指导。研究工作得到了北京市自然科学基金、北京市教委科技计划重点项目、beat365中文官方网站科技创新“火花行动”支撑计划、beat365中文官方网站开放课题及都市农林学新兴交叉学科平台建设项目的资助。
都市农林害虫绿色防控团队长期深耕昆虫-植物互作机制与生态调控研究领域。团队将围绕“落实教育强国建设纲要,推动学校事业高质量发展”主题主线,以“实干创先年”为抓手,不断提升科技创新能力,继续开展微生物-植物-昆虫三元互作系统的昆虫嗅觉识别及适应性进化机制的基础研究,以及围绕病原微生物/植物挥发物的昆虫行为调控剂研发和基于RNAi技术的昆虫关键靶标基因挖掘和利用等应用基础研究,持续产出高水平科技成果并通过科研反哺教学,构建产教融合人才培养模式,着力提升人才自主培养质量,为加快建设国内一流国际知名都市农林特色高水平应用型大学作出积极贡献。